HOME
關於德記
公司簡介
重要紀事
經營團隊
願景與使命
最新消息
產品資訊
飲品
甜品
冰品
糖餅/休閒食品
酒品
水
品牌資訊
自有品牌
代理品牌
外銷品牌
投資人專區
公司概述
財務資訊
財務業務資訊
股東會資訊
股利及股價資訊
股東常會重要資訊
公司治理
永續發展
利害關係人
聯絡我們
茶葉資訊查詢
中文
EN
首頁
投資人專區
公司治理
公司治理評鑑專區
永續發展運作情形
GOVERNANCE
公司治理
公司治理
公司組織
董事會
董事會重要決議
委員會
主要股東名單
內部稽核
公司制度規範
公司治理評鑑專區
公司治理架構
公司治理運作情形
永續發展運作情形
誠信經營運作情形
風險管理政策、組織架構及運作情形
資訊安全管理政策及運作情形
智慧財產管理計畫及執行情形
員工福利、退休制度、人權政策與具體管理方案
供應商管理實際運作情形
關係人相互間財務業務
審計品質指標(AQIs)目的及構面
社區之風險或機會並採行相應措施
提升企業價值計畫
員工滿意度調查
個人資料保護
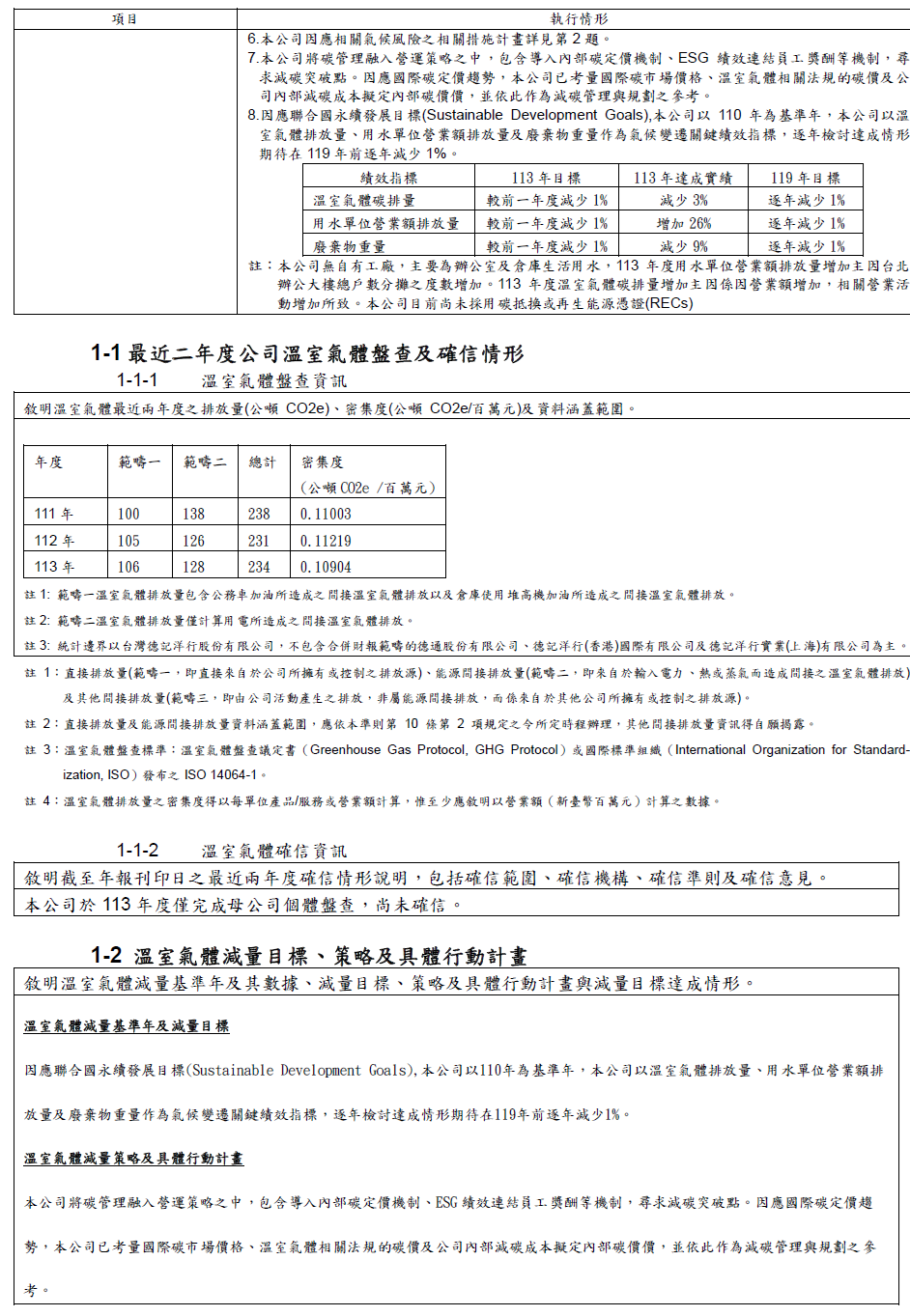
• 推動永續發展執行情形及與上市上櫃公司永續發展實務守則差異情形及原因:
1.Y2024
◎
推動永續發展執行情形及與上市上櫃公司永續發展實務守則差異情形及原因
◎
上市上櫃公司氣候相關資訊
2.Y2023
◎
推動永續發展執行情形及與上市上櫃公司永續發展實務守則差異情形及原因
TOP